Fakultät für Architektur und Bauingenieurwesen

„Summa cum laude“ für den Urban Mining Index von Anja Rosen

17.09.2020|17:00 Uhr

Am 17. September 2020 hat Anja Rosen ihre Dissertation an der Bergischen Universität Wuppertal in einer öffentlichen Disputation verteidigt.

Die Prüfungskommission, bestehend aus Prof. Annette Hillebrandt als betreuende Hochschullehrerin und Prof. Dr. Karsten Voss von der BUW sowie Prof. Dirk E. Hebel vom KIT und Prof. Dr. Klaus Sedlbauer von der TUM, würdigte die Arbeit einstimmig mit der Auszeichnung „summa cum laude“. Dabei wurde die besondere Relevanz des Themas und die sehr gute wissenschaftliche Ausarbeitung hervorgehoben.

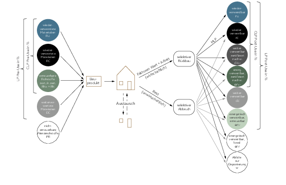
Der Urban Mining Index ist eine Systematik, mit der die Kreislaufkonsistenz von Baukonstruktionen und Gebäuden in der Neubauplanung quantitativ gemessen und bewertet werden kann. Hierfür wurden Parameter definiert, die die Materialität und die Konstruktion, aber auch die Wirtschaftlichkeit des selektiven Rückbaus abbilden, der Voraussetzung für die Rückgewinnung sortenreiner Wertstoffe ist.

Die zirkulär zu führenden Baustoffe beziffern mit ihrem Anteil an der Masse aller im Lebenszyklus des Bau­werks verbauten Materialien das Gesamtergebnis: den Urban Mining Indicator.

Um diesen zu berechnen, werden die Zirkularitätsraten von Baumaterialien anhand spezifischer Kennwerte ermittelt: des Anteils an sekundären oder erneuerbaren Rohstoffen und des zukünftigen Recyclingpotenzials. Dabei werden verschiedene Qualitätsstufen der zirkulären Materialnutzung Pre-Use und Post-Use (vor und nach der geplanten Nutzung) unterschieden und differenziert gewichtet: Materialien, die auf gleichbleibendem Qualitätsniveau in geschlossenen Kreisläufen geführt werden können (Wiederverwendung und Recycling), flie­ßen in das „Closed-Loop-Potenzial“ ein. Dagegen fließen Materialien, die nur unter Qualitätsverlust in offenen Kreisläufen geführt werden können (Weiterverwendung und Downcycling), in das „Loop-Potenzial“ ein.

Auf konstruktiver Ebene wird die Demontierbarkeit von Bauteilen und -produkten sowie die Möglichkeit der sortenreinen Trennung von Wertstoffen als Grundvoraussetzung für die Kreislauffähigkeit der Materialien beur­teilt. Die Wirtschaftlichkeit des selektiven Rückbaus, gemessen am Restwert der Materialien und dem Arbeits­aufwand für deren sortenreine Rückgewinnung am Ende der Nutzungsdauer, bestimmt die Wahrscheinlichkeit, mit der ein Material ein hochwertiges oder nachrangiges End-of-Life-Szenario erreicht.

zuletzt bearbeitet am: 23.03.2022